|
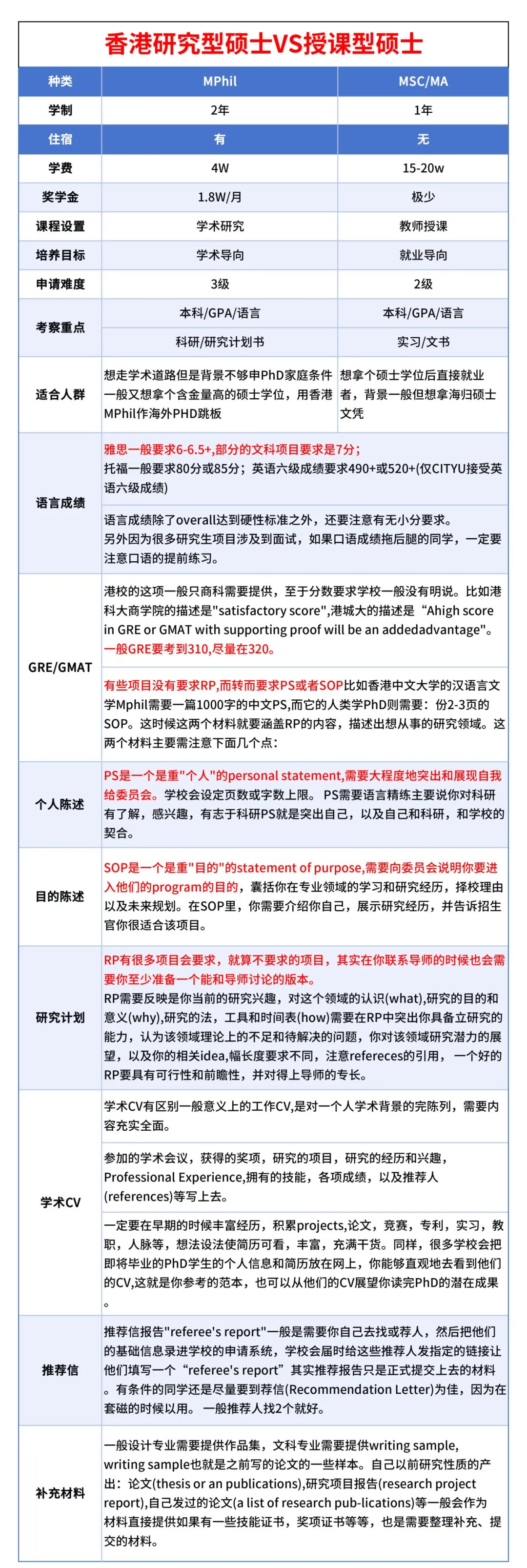
香港留学 | 2026港校硕士申请提前批已启动,申请规划全流程一篇讲清楚这两年港校爆火,学制短、离家近,没时差、IANG 签证、大湾区......香港的留学优势也明显,录取要求就自然水涨船高。即使港校开始扩招,学费开始上涨,依旧是僧多粥少,offer难求。 PART 01 港校26Fall硕士提前批 除了香港大学,许多港校已经开启了2026年秋季入学的提前批次申请,各院校的具体要求如下: 学科领域:商学院 招生对象:香港中文大学与内地合作的高校 推荐计划:院校推荐 申请截止时间:2025年5月20日截止 🎓香港科技大学(广州) 招生对象:计划2026年9月入学的申请人(大类招生、本科专业不设限) 招生计划:红鸟硕士项目 申请时间:2025年4月16日至5月30日 接下来,我们来看看2026年香港硕士申请的详细流程和必备材料。 PART 02 26fall 申请流程与时间线 📌前期准备(2025 年5月 - 6月) 选校定位:根据本科背景、语言成绩和实习 / 科研经历来选择目标院校和专业。比如,商科可以考虑港大、港中文,传媒可以关注浸会大学。 语言考试:准备雅思 / 托福,港校一般要求雅思 6.5 + 或托福 80+,商科还需要准备 GMAT/GRE,港三雅思7才有竞争力。 学术材料:准备好中英文成绩单、在读证明 / 毕业证、学信网认证。 📌材料完善(2025 年7月 - 8月) 背景提升:补充与申请专业相关的实习或科研经历。本科最后一个暑假,一定高效利用。 📌递交申请(2025 年9月 - 12月) 网申开放:港大、港中文等热门院校一般在 9 月初开放,城大、理工等会稍微晚一点。 分轮次策略:商科、计算机等热门专业是分轮次录取的,建议在第一轮提交,成功率更高。 📌面试与跟进(2026 年1月 - 3月) 面试准备:港大金融、港科大国际管理等专业可能需要面试,要模拟职业规划、专业理解等常见问题。 材料补交:语言成绩没达标的要及时补交,有些院校也接受六级 430+。 📌录取确认(2026 年4月 - 6月) 接收 Offer:录取结果一般在递交后 1-3 个月出来,否则就是录取无望了。 缴纳留位费:接受 Offer 后要支付学费的 20%-50%,不能退,但可以抵扣学费。 📌签证与行前(2026 年7月 - 8月) 签证办理:提交 e-Visa 材料,办理周期大概 4-6 周。 住宿安排:港校宿舍比较紧张,建议提前租房。 PART 03 必备申请材料清单 📚学术材料 中英文成绩单和学信网认证 在读证明 / 毕业证及学位证 GPA 说明 📚语言及标化成绩 雅思 / 托福成绩单 GMAT/GRE 📚文书材料 个人陈述:要结合学术背景和职业规划,不要写得太宽泛。 推荐信:2 封,1 封学术推荐 + 1 封行业推荐。 简历:按教育、实习、科研、技能等模块清晰呈现。 📚辅助材料 实习 / 工作证明。 科研论文、专利或作品集。 奖学金及荣誉证书。 PART 04 关键注意事项 ⚠️院校偏好 港大、港中文、港科大更喜欢 985/211 背景的学生,双非学生需要 GPA 88 + 和突出的软实力。 城大、浸会对双非学生比较友好,城大也接受六级成绩。 ⚠️申请策略 在申请过程中,需要平衡硬实力(如GPA和语言成绩)和软实力(如实习和竞赛经历)。例如,港大/港里录取案例中GPA普遍在80-85之间,雅思6.5是基本门槛。实习和竞赛经历也是关键加分项,港大/港理重视实践能力。 ⚠️申请建议 在选择目标院校和专业时,需仔细研究各项目的具体要求,并结合自身背景和兴趣做出明智决策。提前准备语言考试和GMAT/GRE等标准化考试成绩,也是提升申请竞争力的关键。对于香港大学这样的顶尖学校,申请者的本科成绩尤其重要,通常要求985/211学校的申请者均分达到80+,双非院校也有机会,均分88+.背景优先申请者。 ⚠️时间管理 香港院校的硕士申请通常在每年的9月到次年的3月之间开放,部分专业可能会持续到5月底,因此,确保在截止日期前完成申请,(尽可能在专业截止日期前一个提交)。 PART 05 港校硕士分为哪几种? 香港的硕士主要分为那两种类型:授课型硕士和研究型硕士。 授课型硕士(Taught Master)以授课为主,学生通过对课程的学习,完成学科作业和考试/毕业论文/毕业设计,从而取得硕士学位。 适合希望快速获得硕士学位、提升学历和就业竞争力的学生,或者对本科专业不满意、希望跨专业学习的学生 研究型硕士(Research Master)以学术研究为主,申请时一般需要提交详细的研究计划(Research Proposal),对申请人的独立研究能力要求较高。 适合那些学术能力强、对研究感兴趣并且有意读博深造的学生。 港校硕士26Fall硕士招生已经启动,申请者需根据学校要求准备相关材料并按时提交申请。 香港留学网(www.hongkongstudy.cn/)是香港留学国际学生服务中心旗下:专注于香港一站式留学申请服务的专业网站。香港留学国际学生服务中心是香港专业从事中国留学生来香港,游学,考察,对接的服务组织,主要从事出国留学、留学回国和来港留学以及教育国际交流与合作的有关服务,与国内外相关机构建立了良好的业务合作关系。 服务中心官网:http://www.hongkongstudy.cn/ 咨询服务热线:400-0665-211 |


